|
野生鸟儿知多少
活动目标:
(一)知识目标
通过对周围大量野生鸟类、各种生态现象的观察、比较与探究,认识常见野鸟的形态特征、生活习性和分类特性,理解生物体结构与功能的适应性,领会生物多样性的内涵,了解生态环境稳定与和谐的意义;
(二)方法、技术目标
通过参加知识竞赛、从事野外实践活动、完成学习单等,正确使用观察工具和资料,针对复杂问题进行分步式思考,提高运用图表呈现结果的能力;
(三)态度目标
通过一系列围绕野生鸟类展开的活动,培养对身边的自然科学现象关心、关注、尝试和探索的意识,激发爱科学、做科学的兴趣;加强爱鸟、护鸟的生态道德,提高人类与动物和谐发展的环境意识;培养遵守社会公德和法规等品质。
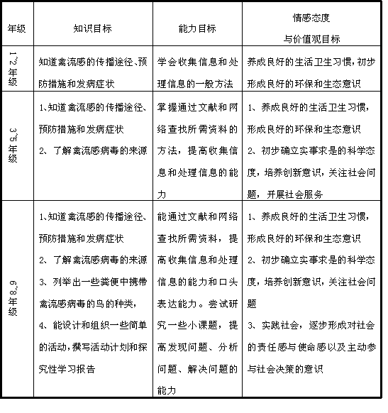
禽流感


(分年龄层次设置相应的目标)

|